|
Универсальный блок стеклоподъемника в автомобиль - схема для самостоятельного изготовления. Предлагаемое для повторения устройство - автоматический привод электроподъемных стекол, который был разработан для Fiat Seicento. Автомобиль обладал первоначально электрическими подъёмниками стекол, но их управление заключалось в том, что подъемник работал только тогда, когда кнопка была нажата. Для лучшего комфорта и удобства - решено было создать свою версию. Теперь автоматическое закрытие/открытие стекла происходит при удержании кнопки на 1 сек. Данное устройство управляет только одним стеклом. Чтобы управлять двумя - соберите две схожие схемы. Это конечно недостаток, потому что требует больших усилий и увеличивает цену, но такое решение имеет и много преимуществ:
- Можно применять для электрического привода люка (один драйвер).
- Легче заталкивать, если не хватает места за приборной панелью.
- Обслуживание кнопок закрыть/открыть полностью независимо для переднего пассажира и водителя.
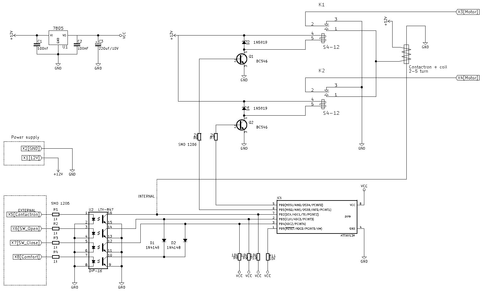
Схема автоматического стеклоподъёмника
Эти достоинства и побудили сделать именно такую версию устройства. Основой схемы является микроконтроллер Attiny-13. С помощью транзисторов он управляет катушками 2-х реле, которые в свою очередь управляют работой стеклоподъемника. При нажатии кнопки "Открыть" или "Закрыть" подъемник начнет работу. Тут есть автоматический выключатель - когда стекло встречает на своем пути какое-то сопротивление или достигнуто максимальное положение.

Скопируйте схему для увеличения
Защита сделана из геркона, на который намотана катушка из толстого провода. Когда ток, протекающий через двигатель подъемника будет расти, катушка намотанная на геркон, образует электромагнитное поле настолько большое, что это вызовет срабатывание геркона. Он, в свою очередь, замкнёт на массу один из входов микроконтроллера, который мгновенно остановит работу механизма.

Еще одним довольно важным элементом является защита по времени. Если при закрытии/открытии, в течение 6 секунд не сработает геркон - произойдет автоматическая остановка стеклоподъемника. Это страхует от возможной поломки геркона (мало ли что).
Для надежной работы микроконтроллера введена функция слежения, для авто сброса. Благодаря этому при возможных зависаниях программы она сбросит микроконтроллер, восстанавливая нормальную работу.
Устройство располагает также четырьмя логическими входами (0/1) гальванически изолированными от микроконтроллера с помощью оптронов. Прошивка вот здесь
Как это работает
Стекло поднимается и опускается с помощью кнопок Открыть/Закрыть. При нажатии одной из кнопок в течение времени менее 1 секунда будет движение стекла вверх/вниз, до момента отпускания кнопки. После нажатия любой кнопки в течение более чем 1 секунда произойдет автоматическое полное закрытие/открытие стекла. Этот процесс будет прерван, если:
- Снова нажать любую кнопку
- Стекло встречает на пути сопротивление
- Стекло полностью закроется/откроется
- Время закрытия/открытия превышает 6 секунд.
Функция закрывания стекла (комфорт): После получения сигнала закрывания стекол с блока дистанционного управления, произойдет автоматическое закрытие стекла.

Монтаж системы лучше всего начать с перемычек из тонкой проволоки, а затем резисторов SMD. Все пути, через которые будет течь большой ток (толстые дорожки в районе реле) необходимо залудить толстым слоем олова, а лучше проложить по ним медную проволоку.
Технические параметры устройства
- Напряжение питания: 12 - 15 В
- Потребляемая мощность в режиме ожидания: 10 мА
- Выходное напряжение (подъем): 12 - 15 В
- Максимальный выходной ток (подъемников): 20 A
- Напряжение входов 0/1: 12 - 15 В
- Защиты: от перегрузки по току, по времени
Система работает безотказно в машине уже несколько месяцев.
Внимание! Соблюдайте особую осторожность во время монтажа, проведения испытаний и эксплуатации системы! Если вы хотите проверить защиту от перегрузки - прижмите рукой стекло в уплотнителях и удерживайте его с двух сторон придавливая к поверхности. Не засовывай руку в щель между стеклом и дверью! Редакция сайта "2 Схемы" не несёт ответственности за материальный ущерб или ущерб здоровью, вы используете эту схему на свой страх и риск!
Это должен знать каждый владелец авто:
Диагностический разъем FORD
Для диагностики и самостоятельного ремонта автомобилей Форд, приводятся 5 схем компьютерных диагностических разъемов на FORD. Иммобилизатор использует K-Line для связи с ЭБУ и включается в...
|
Внутрисалонная антенна
Как правильно установить внутрисалонную антенну - подробное описание процесса установки внутри салонной антенны самостоятельно. Нет необходимости напо...
|
|